你获奖了吗!2021湖南职业教育省级教学成果奖公布
为奖励在职业教育教学改革和研究中取得显著成绩的集体和个人,引导各地各校坚持以教学为中心,激励我省职业教育广大教育工作者投身教研教改、潜心教书育人,不断提升教育教学水平和技术技能人才培养质量,根据《湖南省教育厅关于开展2021年湖南省职业教育省级教学成果奖评审工作的通知》(湘教通〔2021〕168号),省教育厅组织开展了2021年湖南省职业教育省级教学成果奖评选工作。经单位推荐申报、专家评审、结果公示和我厅审定等规定程序,共评选出获奖成果300项,其中特等奖20项,一等奖60项,二等奖90项,三等奖130项。
希望获奖集体和个人珍惜荣誉、再接再厉,充分发挥示范引领作用。各地各校要以习近平新时代中国特色社会主义思想为指导,全面贯彻落实党的教育方针,落实立德树人根本任务,坚持教学中心地位,认真学习、借鉴和应用好获奖成果,持续深化“三教”改革,切实提升教育教学水平,为推动职业教育高质量发展、全面建设社会主义现代化新湖南作出更大贡献。
来看具体获奖名单。
2021年湖南省职业教育省级教学成果奖获奖成果名单
(以成果第一主要完成人的姓氏拼音字母排序)
特等奖20个(高职组15个,中职组5个)
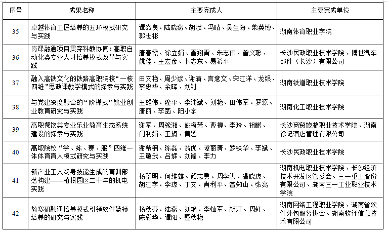
高职组


中职组

一等奖60个(高职组50个,中职组10个)
高职组






中职组

二等奖90个(高职组65个,中职组25个)
高职组








中职组



三等奖130个(高职组90个,中职组40个)
高职组











中职组






扫一扫在手机打开当前页

用户登录
还没有账号?
立即注册